当前位置:首页 > 通知公告  
2024年寒假“音基考试”(线上)补报通知
2023/12/15 11:46:03 打印本页 点击: 11320 文字::   

2024年寒假“音基考试(线上)补报时间为:

2023年12月18日9:00—12月24日16:00。

请各位考生及时进行报名,后期不再安排补报。


报名方式:登录网站bm.kaoji.com,或在手机应用市场搜索、下载“央音考级”手机APP完成注册、级别选择、考点选择和网上缴费。


报考费用:初级500元、中级600元、高级800元。


请仔细阅读《2024年寒假温州考区中央音乐学院全国音乐素养等级考试简章(线上)》


请注意:音基考试是线上居家考试,但所有温州考区考生在报名时选择考点地址必须是“浙江省温州市”,考点须选择你的培训机构或者“温州弘音”!考点不要填“无”!考点不要填“无”!考点不要填“无”!否则考生将收不到考区发送的准考证打印通知!


2024年寒假温州考区

中央音乐学院全国音乐素养等级考试简章(线上)


温馨提示

1.欢迎报考中央音乐学院全国音乐素养等级考试。全国音乐素养等级考试属于全国性在线考试,报名、考试、查询成绩均在线上完成,考试简章、通知和相关信息,均通过央音考级官方微信公众号发布。请务必关注“温州弘音艺术”微信公众号,及时获取最新考试动态通知及相关信息。因每期考试考生数量较大,微信公众号是获取考试信息的唯一途径,感谢广大家长及考生的理解。

2.报考的考生须年满5周岁。

3.考生应严格按照要求独立参加考试,诚信参考。为严肃考风考纪,考试系统设有人脸识别、声纹比对、录像监控等功能,将对考试过程全程录像并进行声纹比对。考试期间,考生的面部应完整出现在摄像头范围内,不可佩戴口罩,考试全程不可将麦克风设置静音,违者将按不符合考试规范行为处理,取消当次考试成绩。

4.本次考试的考试形式为考生居家考试,严禁聚集考试(两人及两人以上同时考试)。聚集考试情况一经核实,将取消本次考试成绩。

5.为保证考试收音、录音质量,建议考生独立佩戴耳机参加考试(不可使用蓝牙耳机)。考生佩戴的耳机时,耳机的两个耳塞或耳罩须完整出现在画面内,否则将按不符合考试规范行为处理,取消当次考试成绩。

6.具体考试时间以准考证公布时间为准,准考证打印时间为2024年1月1日9时至2024年1月19日18时。(请关注“温州弘音艺术”微信公众号发布的通知)


考试简介

“全国音乐素养等级考试”(简称“音基考试”)是由中央音乐学院独立主办的音乐素养考试项目。举办该项考试的目的是通过建立科学、规范、标准的考试评价体系,全面考查考生的音乐素养,促进社会音乐教学的科学规范,通过对考试配套教材的学习,可以全方位培养和提高考生的综合音乐素质,系统掌握全面的音乐知识,有效提升扎实的音乐技能和审美能力,推动社会音乐教育的繁荣发展及美育教育的普及。

温州考区的音基考试工作,由温州市弘音艺术培训有限公司负责组织、实施。

考试安排

1.考试形式:线上考试(电脑、Pad、手机)。

2.考试时间:2024年1月20日(具体考试时间以准考证公布时间为准,考试时间随机编排且不可变更,如考生有其他活动安排,造成时间冲突,建议报考下一期考试)。

3.考试地点:居家考试(严禁聚集考试。聚集考试情况一经核实,将取消本次考试成绩)。

4.考试流程:下载考试软件-登录-设备测试-身份验证-考试-上传答卷。


报名安排

1.开考级别:初级、中级、高级。

2.报名时间:2023年11月23日9时至12月4日16时。

3.报名方式:登录网站bm.kaoji.com,或在手机应用市场搜索、下载“央音考级”手机APP完成注册、级别选择、考点选择和网上缴费。

4.报考费用:初级500元、中级600元、高级800元。

5.准考证打印:2024年1月1日9时至2024年1月19日18时(请关注“温州弘音艺术”微信公众号发布的通知,不再以其他方式另行通知)。

线上考试要求

1.设备要求:考试支持计算机、Pad和手机3种设备类型,考生根据自身情况自备考试设备(至少1种),设备具体要求如下:

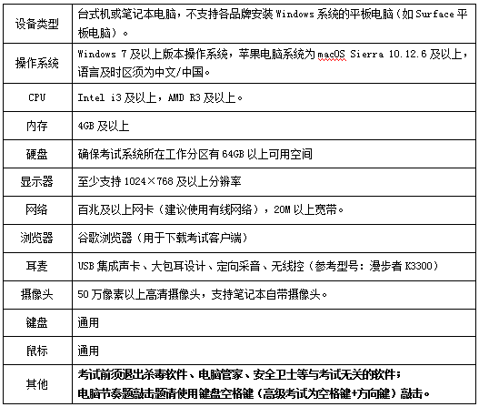
计算机配置要求:


Pad配置要求:


手机配置要求:


开放打印准考证后,考生可进行在线考试流程模拟,测试网络环境及设备是否符合考试要求。如因未参加模拟考试,造成设备不符合要求而影响正式考试的情况,不接受相关申诉。


2.考试要求:

(1)考生报名所提供的身份信息应真实有效,考试系统设有人脸识别、声纹比对、录像监控等功能,将对考试全程录像并进行声纹比对,考生应自觉遵守考试纪律,独立完成考试,诚信参考

(2)除考试设备外,禁止携带通信、电子设备(手机、通话手表、录音设备、智能语音设备等)及与考试相关的资料参加考试。考生不得以任何形式记录考题,在考生可视范围内不得摆放任何书籍、纸张、写字板等与考试无关的物品。禁止使用乐器及其他与考试无关的设备辅助完成考试。

(3)考试期间,考生的面部应完整出现在摄像头范围内,不可佩戴口罩,考试全程不可将麦克风设置静音;如佩戴耳机参加考试,耳机的两个耳塞或耳罩须完整出现在画面内,否则将按不符合考试规范行为处理,取消当次考试成绩。

(4)考试时请务必将考试设备调整为勿扰模式,关闭电话、短信、微信等即时通讯功能。

除以上要求外,考生如有违反准考证《考生注意事项》及任何违规、舞弊行为,一经查实,将取消当次考试成绩。

成绩及证书

1.查询成绩:考试结束后25个工作日登录“央音考级”手机APP查询,具体查询时间以“温州弘音艺术”微信公众号发布的通知为准。

2.证书发放:按照考生报名时所填邮寄地址,采取顺丰快递到付方式发放(邮费见顺丰官方价格)。

注意事项

1.报名缴费时限为30分钟。报名时未一次性完成缴费流程的考生可在“我的订单”中继续完成缴费,超时未缴费,订单自动失效,同时名额释放。

2.报名系统采取支付宝缴费,请在缴费前仔细核对个人信息和报考信息,完成缴费后无法修改。当期考试报名结束后72小时内,如有特殊情况无法参加考试,可在系统内操作退费。除此情况之外,因考生个人填报信息虚假、错报、漏报、无效、缺失或其他任何因本人原因造成在考试当天迟到、无法参加考试、无故不参加考试及自愿放弃考试等情况,均不予退费、不予延期

3.报考音基中级,系统会通过证件号码自动验证初级证书;报考音基高级,系统会通过证件号码自动验证中级证书。

4.请在考前尽早打印准考证,并仔细查阅准考证上的考试时间、考生须知、考点提示等信息,避免因未能及时打印准考证或未能准确了解相关信息而影响考试。请关注“温州弘音艺术”微信公众号发布的相关通知。

报名服务

报名咨询:

电话:400-801-9666

QQ:1804359856、3177957022

(咨询报名过程中各类操作问题,咨询时间:工作日8:30—11:30,13:30—17:30)


考点咨询:温州考区

联系电话:0577-86663030

(咨询考试、成绩公布、证书发放等问题,咨询时间:工作日8:30—11:30,13:30—17:30)


中央音乐学院校外音乐水平考级温州考区

温州市弘音艺术培训有限公司

2023年11月23日